欢迎来到彩神! 电话(TEL)◾️:0511- 88361198 88020126 88020127
(后勤保卫处)
 
 
 
 
首页 · 管理部门 · 后勤保卫处 · 通知公告
 
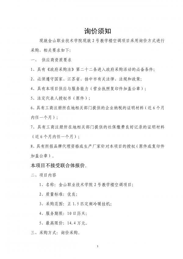
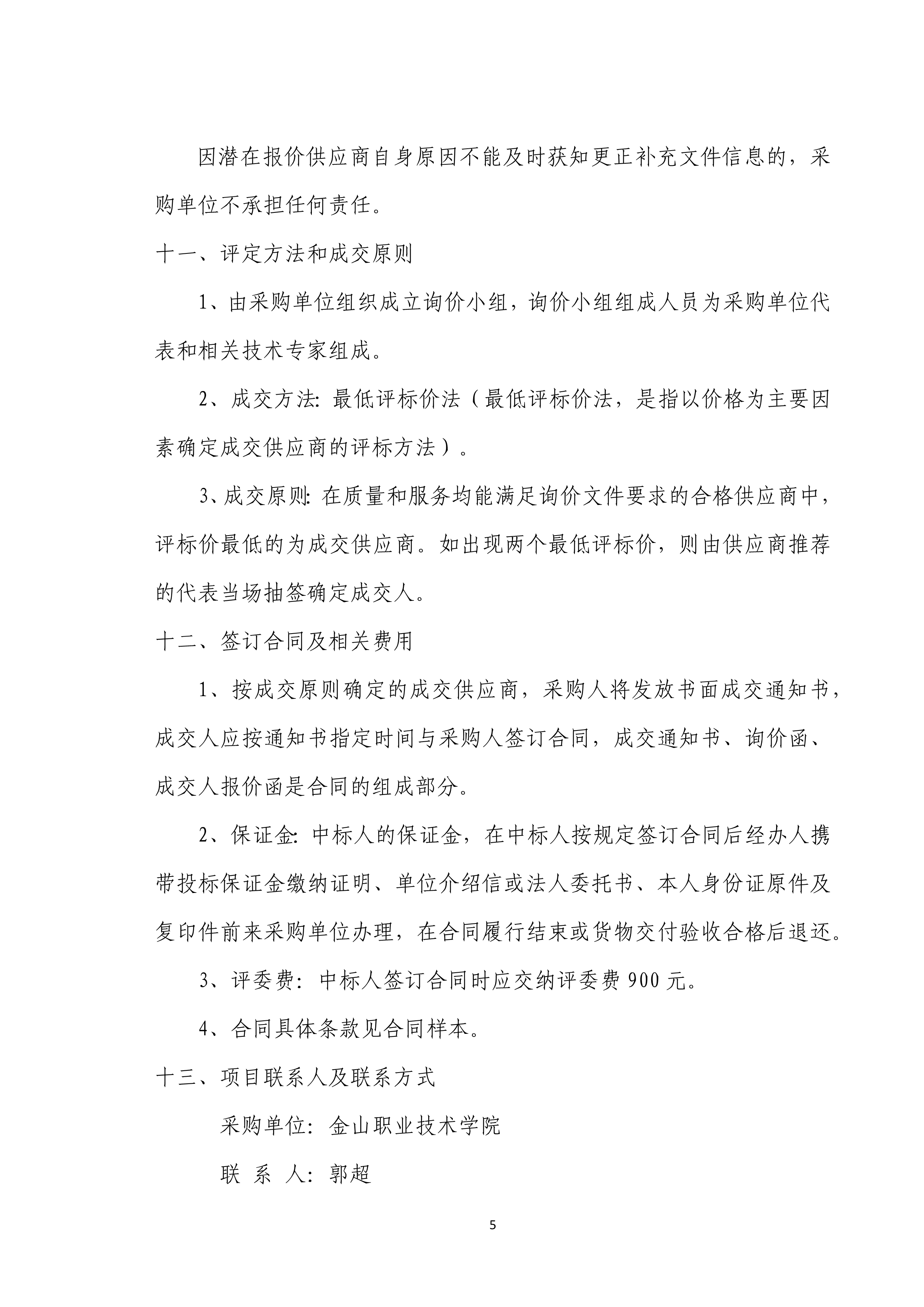
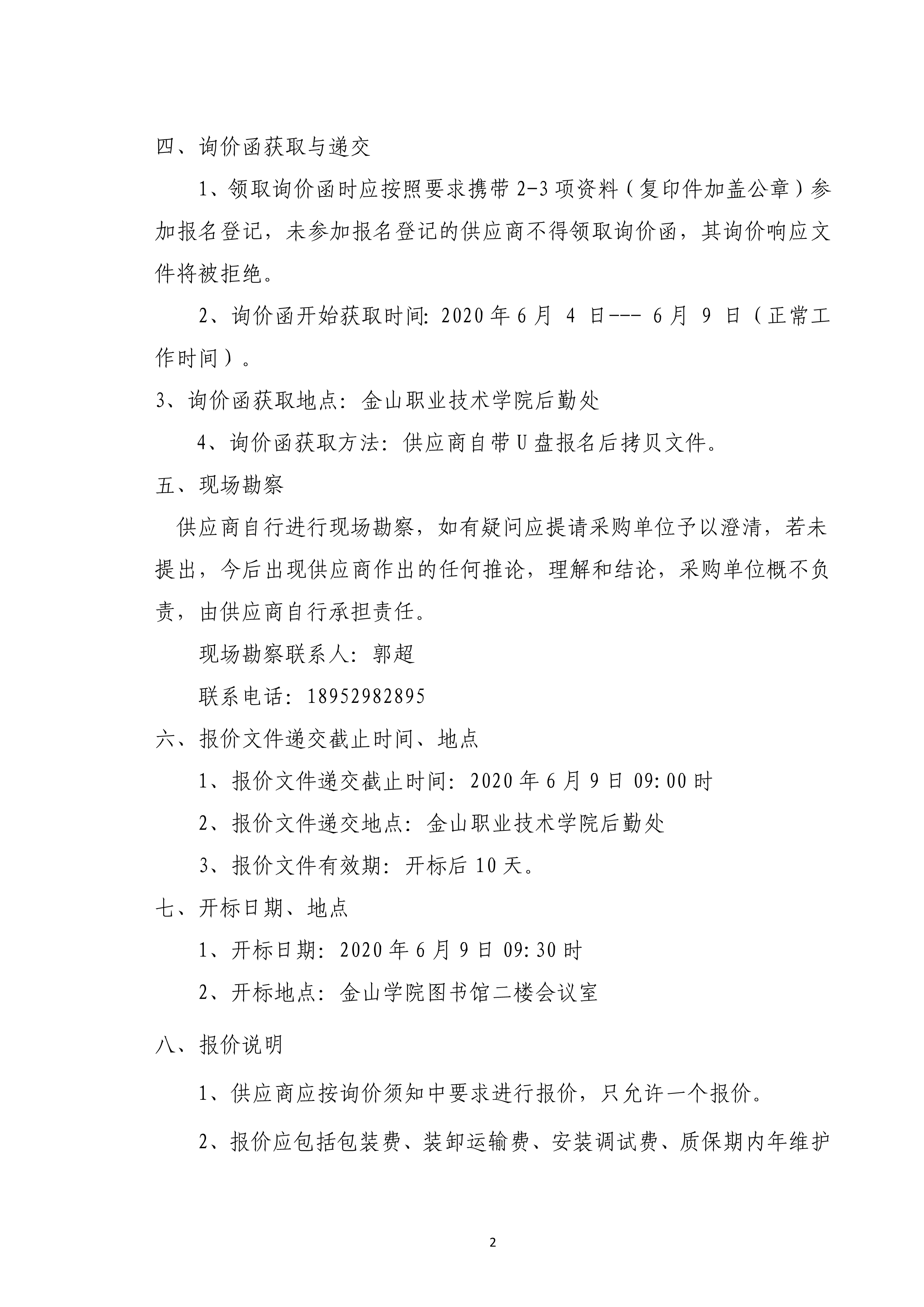
彩神2号教学楼空调项目询价函
发布时间:2020-06-05 11:10:13  发布人:admin  浏览量:59030

1_1.jpg

1_2.jpg

1_3.jpg

1_4.jpg

1_5.jpg

1_5814_1.jpg

1_5814_2.jpg

 

 
上一篇🏸:彩神多媒体教室采购项目询价公... 下一篇:江苏省教育厅高清视频会议系统金山学院分会...
 
 
 

彩神版权所有Copyright ©2017 Jinshan Vocational Technical @ College.All Rights Reserved.

地址:江苏省镇江市扬中金山路1号彩神 | 邮编:212200 | 电话:0511-88020200 88020126 88020127 苏ICP备69690787号 制作维护🤶🏼:耐特网络


 
彩神专业提供:彩神❤️‍、等服务,提供最新官网平台、地址、注册、登陆、登录、入口、全站、网站、网页、网址、娱乐、手机版、app、下载、欧洲杯、欧冠、nba、世界杯、英超等,界面美观优质完美,安全稳定,服务一流,彩神欢迎您。
彩神